Paper List
-
PanFoMa: A Lightweight Foundation Model and Benchmark for Pan-Cancer
This paper addresses the dual challenge of achieving computational efficiency without sacrificing accuracy in whole-transcriptome single-cell represen...
-
Beyond Bayesian Inference: The Correlation Integral Likelihood Framework and Gradient Flow Methods for Deterministic Sampling
This paper addresses the core challenge of calibrating complex biological models (e.g., PDEs, agent-based models) with incomplete, noisy, or heterogen...
-
Contrastive Deep Learning for Variant Detection in Wastewater Genomic Sequencing
This paper addresses the core challenge of detecting viral variants in wastewater sequencing data without reference genomes or labeled annotations, ov...
-
SpikGPT: A High-Accuracy and Interpretable Spiking Attention Framework for Single-Cell Annotation
This paper addresses the core challenge of robust single-cell annotation across heterogeneous datasets with batch effects and the critical need to ide...
-
Unlocking hidden biomolecular conformational landscapes in diffusion models at inference time
This paper addresses the core challenge of efficiently and accurately sampling the conformational landscape of biomolecules from diffusion-based struc...
-
Learning From Limited Data and Feedback for Cell Culture Process Monitoring: A Comparative Study
This paper addresses the core challenge of developing accurate real-time bioprocess monitoring soft sensors under severe data constraints: limited his...
-
Cell-cell communication inference and analysis: biological mechanisms, computational approaches, and future opportunities
This review addresses the critical need for a systematic framework to navigate the rapidly expanding landscape of computational methods for inferring ...
-
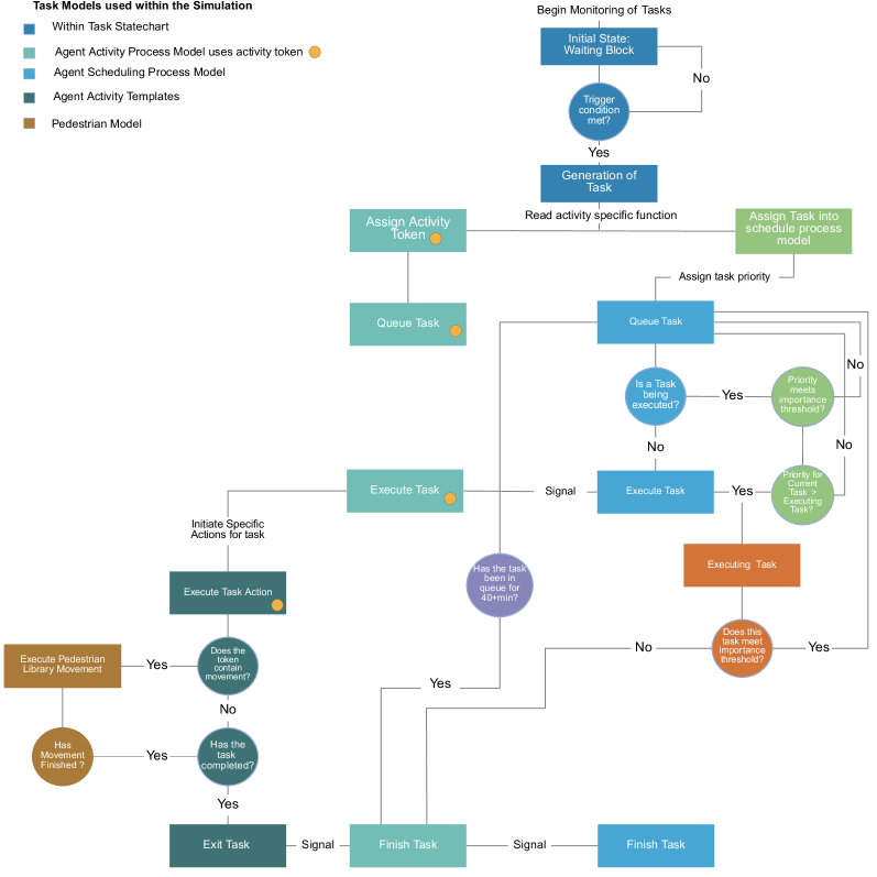
Generating a Contact Matrix for Aged Care Settings in Australia: an agent-based model study
This study addresses the critical gap in understanding heterogeneous contact patterns within aged care facilities, where existing population-level con...
Generating a Contact Matrix for Aged Care Settings in Australia: an agent-based model study
University of New South Wales
The 30-Second View
IN SHORT: This study addresses the critical gap in understanding heterogeneous contact patterns within aged care facilities, where existing population-level contact matrices fail to capture the nuanced interactions that drive infection transmission in these high-risk environments.
Innovation (TL;DR)
- Methodology Developed a transferable agent-based modeling framework specifically for aged care settings, parameterized with empirical survey data from 21 aged care workers to capture realistic staff-resident interaction patterns.
- Methodology Integrated proximity-based contact definitions (1.5m and 3m thresholds with 3-second duration) with temporal analysis to identify high-risk contact clustering during structured daily routines like communal activities and care tasks.
- Biology Demonstrated that medium care residents experience the highest infection risk despite not having the highest contact frequency, revealing non-linear relationships between contact patterns and transmission outcomes.
Key conclusions
- Low and medium care residents had the highest contact frequencies (particularly with morning/afternoon shift staff), while high care residents and night staff had substantially fewer contacts, with Poisson regression confirming significant variation by care level and shift (p<0.001).
- Vaccination scenarios reduced predicted transmission by up to 68%, with maximum impact achieved when both staff and residents were vaccinated, demonstrating the multiplicative protective effect of comprehensive vaccination coverage.
- Temporal analysis revealed clustering of high-risk contacts during structured daily routines, with infection risk highest during high-contact shifts and among medium care residents, highlighting the importance of timing in intervention strategies.
Abstract: This study presents an agent-based model (ABM) developed to simulate staff and resident interactions within a synthetic aged care facility, capturing movement, task execution, and proximity-based contact events across three staff shifts and varying levels of resident care. Contacts were defined by spatial thresholds (1.5 m and 3 m) and cumulative duration, enabling the generation of detailed contact matrices. Simulation results showed that low and medium care residents experienced the highest frequency of interactions, particularly with staff on morning and afternoon shifts, while high care residents and night staff had substantially fewer contacts. Contact rates varied significantly by care level and shift, confirmed through Poisson-based regression modelling. Temporal analyses revealed clustering of high-risk contacts during structured daily routines, especially communal and care activities. An integrated airborne transmission module, seeded with a single infectious staff member, demonstrated that infection risk was highest during high-contact shifts and among medium care residents. Vaccination scenarios reduced predicted transmission by up to 68%, with the greatest impact observed when both staff and residents were vaccinated. These findings highlight the importance of accounting for contact heterogeneity in aged care and demonstrate the utility of ABMs for evaluating targeted infection control strategies in high-risk, enclosed environments.