Paper List
-
EnzyCLIP: A Cross-Attention Dual Encoder Framework with Contrastive Learning for Predicting Enzyme Kinetic Constants
This paper addresses the core challenge of jointly predicting enzyme kinetic parameters (Kcat and Km) by modeling dynamic enzyme-substrate interaction...
-
Tissue stress measurements with Bayesian Inversion Stress Microscopy
This paper addresses the core challenge of measuring absolute, tissue-scale mechanical stress without making assumptions about tissue rheology, which ...
-
DeepFRI Demystified: Interpretability vs. Accuracy in AI Protein Function Prediction
This study addresses the critical gap between high predictive accuracy and biological interpretability in DeepFRI, revealing that the model often prio...
-
Hierarchical Molecular Language Models (HMLMs)
This paper addresses the core challenge of accurately modeling context-dependent signaling, pathway cross-talk, and temporal dynamics across multiple ...
-
Stability analysis of action potential generation using Markov models of voltage‑gated sodium channel isoforms
This work addresses the challenge of systematically characterizing how the high-dimensional parameter space of Markov models for different sodium chan...
-
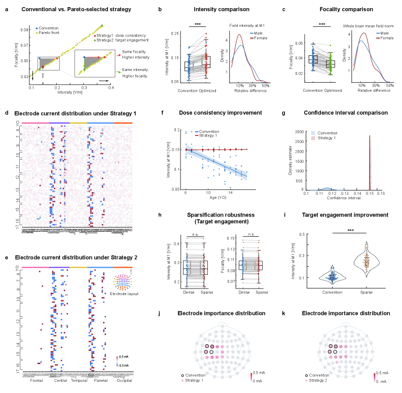
Personalized optimization of pediatric HD-tDCS for dose consistency and target engagement
This paper addresses the critical limitation of one-size-fits-all HD-tDCS protocols in pediatric populations by developing a personalized optimization...
-
Consistent Synthetic Sequences Unlock Structural Diversity in Fully Atomistic De Novo Protein Design
This paper addresses the core pain point of low sequence-structure alignment in existing synthetic datasets (e.g., AFDB), which severely limits the pe...
-
Generative design and validation of therapeutic peptides for glioblastoma based on a potential target ATP5A
This paper addresses the critical bottleneck in therapeutic peptide design: how to efficiently optimize lead peptides with geometric constraints while...
Personalized optimization of pediatric HD-tDCS for dose consistency and target engagement
Southern University of Science and Technology | Brown University | University of Illinois Urbana-Champaign | University of Warwick | Carle Foundation Hospital
The 30-Second View
IN SHORT: This paper addresses the critical limitation of one-size-fits-all HD-tDCS protocols in pediatric populations by developing a personalized optimization framework that accounts for developmental anatomical variability and tissue conductivity uncertainty.
Innovation (TL;DR)
- Methodology First dual-objective optimization framework for pediatric HD-tDCS that generates personalized Pareto fronts balancing target intensity and focality, enabling systematic trade-off analysis.
- Methodology Introduction of two clinically actionable strategies: dose-consistency (enforcing fixed target intensity across individuals) and target-engagement (maximizing intensity under safety limits), both robust to conductivity variations.
- Biology First systematic quantification of depth-dependent tissue conductivity sensitivity: superficial targets dominated by scalp/bone conductivities (R² up to 0.85), while deep targets shaped by gray/white matter conductivities.
Key conclusions
- Conventional montages show significant age-dependent reductions in target intensity (p<0.05, FDR-corrected) and systematic sex differences mediated by scalp volume (mediation effect p<0.05).
- Optimized solutions Pareto-dominate conventional approaches, achieving 15-25% higher focality at matched intensity and 20-30% higher intensity at matched focality (Mann-Whitney U, p<0.001).
- Both optimization strategies remain robust under large conductivity variations (1,800 optimizations across 600 perturbed models), with sparse electrode configurations (<0.1 mA threshold) preserving performance (n.s., Mann-Whitney U).
Abstract: High-definition transcranial direct current stimulation (HD-tDCS) dosing in children remains largely empirical, relying on one-size-fits-all protocols despite rapid developmental changes in head anatomy and tissue properties that strongly modulate how transcranial currents reach the developing brain. Using 70 pediatric head models (ages 6–17) and commonly used cortical targets (primary motor cortex and left dorsolateral prefrontal cortex), our forward simulations find that standard montages produce marked age-dependent reductions in target electric-field intensity and systematic sex differences linked to tissue-volume covariation, underscoring the profound limitations of conventional uniform montages. To overcome these limitations, we introduce a developmentally informed, dual-objective optimization framework designed to generate personalized Pareto fronts summarizing the trade-off between electric-field intensity and focality. These subject-specific fronts reveal systematic performance improvements over conventional montages, yielding both higher focality at matched target intensity and higher intensity at matched focality. From these optimized solutions, we derive two clinically practical dosing prescriptions: a dose-consistency strategy that, for the first time, explicitly enforces fixed target intensity across individuals to implicitly mitigate demographic effects, and a target-engagement strategy that maximizes target intensity under safety limits. Both strategies remain robust to large conductivity variations, and we further show that dense HD-tDCS solutions admit sparse equivalents without performance loss under the target-engagement strategy. Across 1,800 optimizations in 600 conductivity-perturbed head models, we also find that tissue conductivity sensitivity is depth-dependent, with Pareto-front distributions for superficial cortical targets most influenced by gray matter, scalp, and bone conductivities, and those for a deep target predominantly shaped by gray and white matter conductivities. Together, these results establish a principled framework for pediatric HD-tDCS planning that explicitly accounts for developmental anatomy and physiological uncertainty, enabling reliable and individualized neuromodulation dosing in vulnerable pediatric populations.