Paper List
-
Macroscopic Dominance from Microscopic Extremes: Symmetry Breaking in Spatial Competition
This paper addresses the fundamental question of how microscopic stochastic advantages in spatial exploration translate into macroscopic resource domi...
-
Linear Readout of Neural Manifolds with Continuous Variables
This paper addresses the core challenge of quantifying how the geometric structure of high-dimensional neural population activity (neural manifolds) d...
-
Theory of Cell Body Lensing and Phototaxis Sign Reversal in “Eyeless” Mutants of Chlamydomonas
This paper solves the core puzzle of how eyeless mutants of Chlamydomonas exhibit reversed phototaxis by quantitatively modeling the competition betwe...
-
Cross-Species Transfer Learning for Electrophysiology-to-Transcriptomics Mapping in Cortical GABAergic Interneurons
This paper addresses the challenge of predicting transcriptomic identity from electrophysiological recordings in human cortical interneurons, where li...
-
Uncovering statistical structure in large-scale neural activity with Restricted Boltzmann Machines
This paper addresses the core challenge of modeling large-scale neural population activity (1500-2000 neurons) with interpretable higher-order interac...
-
Realizing Common Random Numbers: Event-Keyed Hashing for Causally Valid Stochastic Models
This paper addresses the critical problem that standard stateful PRNG implementations in agent-based models violate causal validity by making random d...
-
A Standardized Framework for Evaluating Gene Expression Generative Models
This paper addresses the critical lack of standardized evaluation protocols for single-cell gene expression generative models, where inconsistent metr...
-
Single Molecule Localization Microscopy Challenge: A Biologically Inspired Benchmark for Long-Sequence Modeling
This paper addresses the core challenge of evaluating state-space models on biologically realistic, sparse, and stochastic temporal processes, which a...
Revealing stimulus-dependent dynamics through statistical complexity
Universidade Federal de Pernambuco | University of Minho | University of Arkansas | Universidade Federal de Alagoas
30秒速读
IN SHORT: This paper addresses the core challenge of detecting stimulus-specific patterns in neural population dynamics that remain hidden to traditional variability metrics like the coefficient of variation.
核心创新
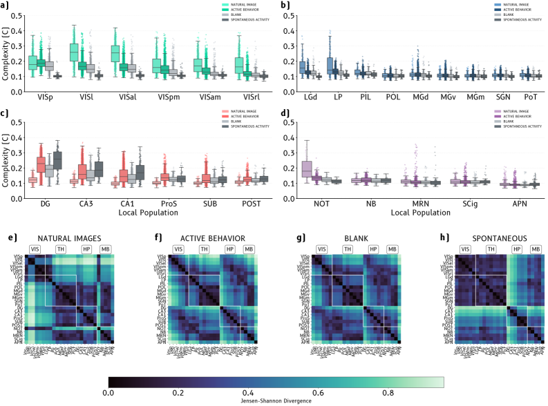
- Methodology Introduces the application of statistical complexity, an information-theoretic measure based on ordinal pattern analysis (Bandt-Pompe symbolization), to characterize the organizational structure of neural population dynamics across multiple brain regions.
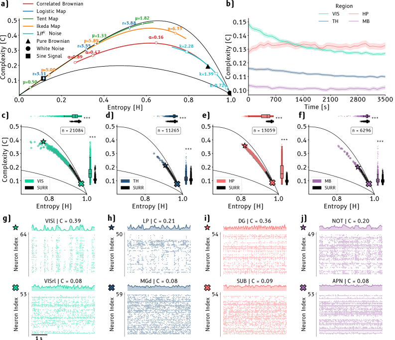
- Biology Reveals a hierarchical gradient of stimulus-dependence: visual cortex dynamics are strongly modulated by stimulus conditions, thalamus shows attenuated modulation, while hippocampus and midbrain maintain relatively invariant dynamics, suggesting distinct computational roles.
- Methodology Demonstrates that statistical complexity, but not the classical coefficient of variation (CV), can discriminate between different stimulus conditions (natural images, blank screens, spontaneous activity), uncovering structured motifs in population activity.
主要结论
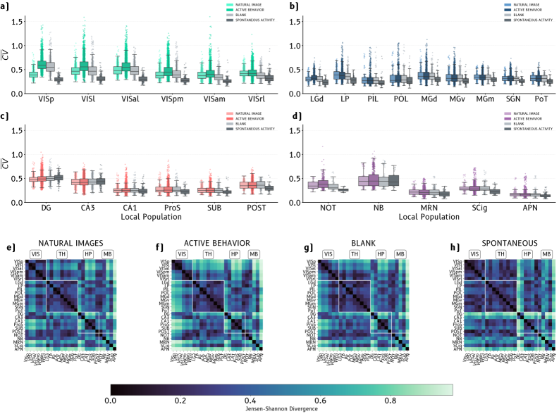
- Statistical complexity revealed clear, stimulus-specific motifs in population activity across visual cortex, hippocampus, thalamus, and midbrain, while the coefficient of variation (CV) failed to discriminate between natural image presentations, blank screens, and spontaneous activity conditions.
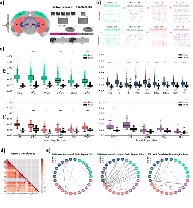
- Visual cortex subregions exhibited the highest CV values (median range: 0.40–0.59, approximately 2–3× higher than shuffled surrogates, p<0.001), showing strong stimulus-dependent modulation, while midbrain areas displayed the most invariant dynamics across all experimental conditions.
- The complexity-entropy (C-H) plane framework enabled classification of dynamical regimes, with different brain regions occupying distinct positions: visual cortex showed intermediate entropy with high complexity during stimulus presentation, while surrogate data clustered near the random limit (high entropy, low complexity).
摘要: Advances in large-scale neural recordings have expanded our ability to describe the activity of distributed brain circuits. However, understanding how neural population dynamics differ across regions and behavioral contexts remains challenging. Here, we surveyed neuronal population dynamics across multiple mouse brain areas (visual cortex, hippocampus, thalamus, and midbrain) using spike data from local ensembles. Two complementary measures were used to characterize these dynamics: the coefficient of variation (CV), a classical indicator of spike-time variability, and statistical complexity, an information-theoretic quantifier of organizational structure. To probe stimulus-dependent activity, we segmented and concatenated recordings from behavioral experiments into distinct time series corresponding to natural image presentations, blank screens during visual task, and spontaneous activity. While the CV failed to discriminate between these conditions, statistical complexity revealed clear, stimulus-specific motifs in population activity. These results indicate that information-theoretic measures can uncover structured, stimulus-dependent patterns in neural population dynamics that remain unobserved in traditional variability metrics.